2012-2023年,中国工业软件市场规模整体呈增长态势。根据工信部电子五所于2024年6月24日发布的《中国工业软件产业发展研究报告(2024)》,2023年中国工业软件产业规模达到2414亿元,同比增长12.3%,高于软件行业平均增长水平。在中国制造2025的大背景下,工业企业转变发展模式、加快两化深度融合成为大势所趋,工业软件以及信息化服务的需求将继续增加,中国继续保持着全球工业软件市场增长生力军的地位。

从工业软件几个细分领域的领先企业分布来看,我国有近一半的行业领先者仍为上市或者挂牌新三板,企业规模也普遍偏小,研发能力仍有待提升,行业股权融资渠道发展缓慢,行业竞争力仍然较弱。

在我国,云计算市场从最初的十几亿增长至目前的千亿规模,行业发展迅速。中国信息通信研究院2024年7月发布的《中国云计算白皮书(2024年)》显示,2018-2023年,我国云计算行业的市场规模呈爆发式增长,五年复合增长率达到44.97%。2023年中国云计算总体处于快速发展阶段,市场规模达6165亿元,同比增长35.5%。

从细分市场来看,我国公有云市场占比最高,2023年市场规模为4562亿元,占比达74%。
从公有云细分市场来看,目前,我国IaaS(基础设施即服务)市场的发展最成熟。2020年,我国公有云IaaS市场规模达到895亿元,占公有云市场规模比重达70.09%,受新基建等政策影响,IaaS市场持续攀高,2023年占公有云市场规模比重达到Kaiyun体育官方网站 开云登录网站74.16%。

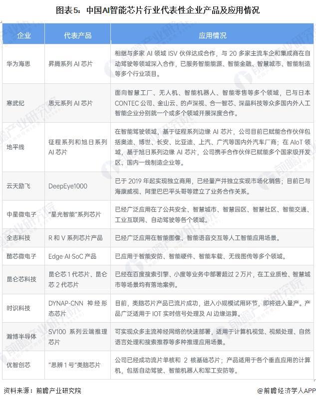
目前,随着人工智能及芯片技术的不断成熟,云计算、消费电子、无人驾驶、智能手机等下游产业的产业升级速度不断加快,中国AI芯片产业正处于高速发展时期,国内人工智能芯片领域代表企业有华为海思、寒武纪、地平线、云天励飞、中星微电子等,产品已广泛应用于智能制造、智能驾驶、智能安防等领域。

更多本行业研究分析详见前瞻产业研究院《中国智能制造装备行业发展前景与转型升级分析报告》
同时前瞻产业研究院还提供产业新赛道研究、投资可行性研究、产业规划、园区规划、产业招商、产业图谱、产业大数据、智慧招商系统、行业地位证明、IPO咨询/募投可研、专精特新小巨人申报等解决方案。在招股说明书、公司年度报告等任何公开信息披露中引用本篇文章内容,需要获取前瞻产业研究院的正规授权。
更多深度行业分析尽在【前瞻经济学人APP】,还可以与500+经济学家/资深行业研究员交流互动。更多企业数据、企业资讯、企业发展情况尽在【企查猫APP】,性价比最高功能最全的企业查询平台。
